Sub fondo documental regional Pndae
Recopila documentación de los proyectos que se implementan en los territorios a través del Fondo de Fomento al Arte en la Educación (FAE), de la elaboración y distribución de material pedagógico, del desarrollo de procesos formativos asociados a estos materiales, y de las acciones de visibilización y articulaciones implementadas por las mesas de Educación Artística y la Semana de la Educación Artística.
Título: Registro fotográfico Galería Leve. Descripción: Durante la ejecución de Galería Leve 2012, se construyo un Flickr que registra y da cuenta del proyecto y los talleres desarrollados, les dejamos los links a cada carpeta: Galería Leve Fotografía: Fotografía primitiva Escultura: La tierra es de todos Audiovisual: Tiempo compartido Sobre los talleres: Taller de Fotografía Primitiva. Artista facilitadora: Verónica Soto Fotografías estenopeicas tomadas por pobladores del....
Documentos
Registro fotográfico Galería Leve
Durante la ejecución de Galería Leve 2012, se construyo un Flickr que registra y da cuenta del proyecto y los talleres desarrollados, les dejamos los links a cada carpeta: Galería Leve Fotografía: Fotografía primitiva Escultura: La tierra es de todos Audiovisual: Tiempo compartido Sobre los talleres: Taller de Fotografía Primitiva. Artista facilitadora: Verónica Soto Fotografías estenopeicas tomadas por pobladores del....
Título: Laboratorio Escolar de Innovación Artística L.E.I.A.. Descripción: Laboratorio Escolar de Innovación Artística (LEIA) desarrolló “Residencias artísticas en el FAV”. A través de la experimentación y creación artística colectiva de estudiantes secundarios se potenció la experiencia artística como forma de desarrollo integral de los estudiantes, fortaleciendo procesos de creación, apreciación y encuentro con las artes en jóvenes de enseñanza media de diferentes establecimientos de la región, al dialogar....
Documentos
Laboratorio Escolar de Innovación Artística L.E.I.A.
Laboratorio Escolar de Innovación Artística (LEIA) desarrolló “Residencias artísticas en el FAV”. A través de la experimentación y creación artística colectiva de estudiantes secundarios se potenció la experiencia artística como forma de desarrollo integral de los estudiantes, fortaleciendo procesos de creación, apreciación y encuentro con las artes en jóvenes de enseñanza media de diferentes establecimientos de la región, al dialogar....
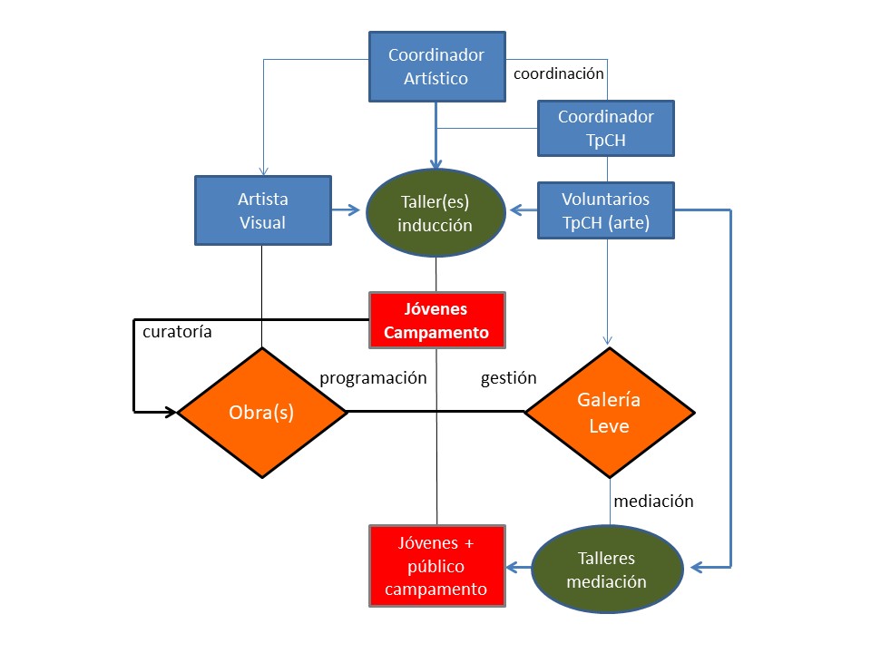
Título: Diagrama Galería Leve. Descripción: Diagrama del proyecto Galería Leve, el que nace el año 2011, bajo el alero de la Sección de Educación Artística del Consejo de la Cultura y las Artes, este proyecto se inscribe en el ámbito de la educación artística no formal, y estuvo destinado a niños/as y jóvenes de poblaciones vulnerables. Fue desarrollando en conjunto por el CNCA y «Un....
Documentos
Diagrama Galería Leve
Diagrama del proyecto Galería Leve, el que nace el año 2011, bajo el alero de la Sección de Educación Artística del Consejo de la Cultura y las Artes, este proyecto se inscribe en el ámbito de la educación artística no formal, y estuvo destinado a niños/as y jóvenes de poblaciones vulnerables. Fue desarrollando en conjunto por el CNCA y «Un....
Título: Galería Leve: Descripción del programa. Descripción: El proyecto Galería Leve nace el año 2011, bajo el alero de la Sección de Educación Artística del Consejo de la Cultura y las Artes, este proyecto se inscribe en el ámbito de la educación artística no formal, y estuvo destinado a niños/as y jóvenes de poblaciones vulnerables. Fue desarrollando en conjunto por el CNCA y «Un Techo para Chile»....
Documentos
Galería Leve: Descripción del programa
El proyecto Galería Leve nace el año 2011, bajo el alero de la Sección de Educación Artística del Consejo de la Cultura y las Artes, este proyecto se inscribe en el ámbito de la educación artística no formal, y estuvo destinado a niños/as y jóvenes de poblaciones vulnerables. Fue desarrollando en conjunto por el CNCA y «Un Techo para Chile»....
Título: Carta de apoyo del colectivo Tinta Negra UVM a Galería Leve. Descripción: En el marco del proyecto Galería Leve, el colectivo de artistas de la carrera de Licenciatura y Pedagogía en Artes de la Universidad de Viña del Mar «TINTA NEGRA», desarrolla el proyecto «Grabado para todos» , con el fin de incentivar, activar y sensibilizar el imaginario creativo de los niños de los diferentes campamentos de un Techo para Chile. Tinta....
Documentos
Carta de apoyo del colectivo Tinta Negra UVM a Galería Leve
En el marco del proyecto Galería Leve, el colectivo de artistas de la carrera de Licenciatura y Pedagogía en Artes de la Universidad de Viña del Mar «TINTA NEGRA», desarrolla el proyecto «Grabado para todos» , con el fin de incentivar, activar y sensibilizar el imaginario creativo de los niños de los diferentes campamentos de un Techo para Chile. Tinta....
Título: Fichas Galería de mediación para Galería Leve y L.E.I.A. Descripción: Estas fichas sintetizan, objetivos, público objetivo, énfasis en mediación y resultados de los proyectos Galería Leve y L.E.I.A. (Laboratorio Escolar de Innovación Artística), desarrollados en el marco del Núcleo para la Educación Artística, proyecto antecesor del programa Nacional de Desarrollo Artístico Pndae.
Documentos
Fichas Galería de mediación para Galería Leve y L.E.I.A
Estas fichas sintetizan, objetivos, público objetivo, énfasis en mediación y resultados de los proyectos Galería Leve y L.E.I.A. (Laboratorio Escolar de Innovación Artística), desarrollados en el marco del Núcleo para la Educación Artística, proyecto antecesor del programa Nacional de Desarrollo Artístico Pndae.
Título: Video Galería Leve en Valparaíso. Descripción: Galería Leve fue un dispositivo de mediación artística que transformó temporalmente espacios existentes (como bibliotecas en campamentos) en centros de arte contemporáneo, permitiendo el acceso directo de niños, niñas y jóvenes a obras y procesos creativos. Se le denomina “leve” precisamente porque esta transformación es transitoria, flexible y de bajo impacto material, pero con alta intensidad en términos pedagógicos y....
Documentos
Video Galería Leve en Valparaíso
Galería Leve fue un dispositivo de mediación artística que transformó temporalmente espacios existentes (como bibliotecas en campamentos) en centros de arte contemporáneo, permitiendo el acceso directo de niños, niñas y jóvenes a obras y procesos creativos. Se le denomina “leve” precisamente porque esta transformación es transitoria, flexible y de bajo impacto material, pero con alta intensidad en términos pedagógicos y....
Título: Galería Leve. Descripción: Galería Leve fue un dispositivo de mediación artística que transformó temporalmente espacios existentes (como bibliotecas en campamentos) en centros de arte contemporáneo, permitiendo el acceso directo de niños, niñas y jóvenes a obras y procesos creativos. Se le denomina “leve” precisamente porque esta transformación es transitoria, flexible y de bajo impacto material, pero con alta intensidad en términos pedagógicos y....
Documentos
Galería Leve
Galería Leve fue un dispositivo de mediación artística que transformó temporalmente espacios existentes (como bibliotecas en campamentos) en centros de arte contemporáneo, permitiendo el acceso directo de niños, niñas y jóvenes a obras y procesos creativos. Se le denomina “leve” precisamente porque esta transformación es transitoria, flexible y de bajo impacto material, pero con alta intensidad en términos pedagógicos y....
Título: Galería Leve CNCA, artes visuales contemporáneas en campamentos. Descripción: El proyecto Galería Leve nace el año 2011, bajo el alero de la Sección de Educación Artística del Consejo Nacional de la Cultura y las Artes, y fue desarrollado en conjunto con Techo de Valparaíso. El 2012, y ante la exitosa primera experiencia, se implementó en conjunto con Fosis en las regiones de O’Higgins, Valparaíso y Biobío. Este proyecto se....
Documentos
Galería Leve CNCA, artes visuales contemporáneas en campamentos
El proyecto Galería Leve nace el año 2011, bajo el alero de la Sección de Educación Artística del Consejo Nacional de la Cultura y las Artes, y fue desarrollado en conjunto con Techo de Valparaíso. El 2012, y ante la exitosa primera experiencia, se implementó en conjunto con Fosis en las regiones de O’Higgins, Valparaíso y Biobío. Este proyecto se....
Título: El Caravaneo, proyecto Semana de la Educación artística. Descripción: Entre el 13 y 16 de mayo de 2025 se realizó la Semana de la Educación Artística, con múltiples actividades artístico-culturales y educativas bajo el concepto “Territorio de Recados” que este año tiene como referente a Gabriela Mistral. Una de las actividades -EL CARAVANEO- convocó a niños y niñas de quinto básico de las escuelas rurales de la región a....
Documentos
El Caravaneo, proyecto Semana de la Educación artística
Entre el 13 y 16 de mayo de 2025 se realizó la Semana de la Educación Artística, con múltiples actividades artístico-culturales y educativas bajo el concepto “Territorio de Recados” que este año tiene como referente a Gabriela Mistral. Una de las actividades -EL CARAVANEO- convocó a niños y niñas de quinto básico de las escuelas rurales de la región a....
Título: Boletín informativo. Mesa de educación artística. Descripción: La Mesa Regional de Educación Artística es un espacio de encuentro con una gobernanza colaborativa, donde convergen establecimientos educacionales, organizaciones culturales, espacios artísticos, universidades y los Servicios Locales de Educación Pública. Su propósito central es articular esfuerzos, compartir experiencias y generar iniciativas que fortalezcan la educación artística de niñas, niños y jóvenes, tanto en contextos formales como no formales. Este....
Documentos
Boletín informativo. Mesa de educación artística
La Mesa Regional de Educación Artística es un espacio de encuentro con una gobernanza colaborativa, donde convergen establecimientos educacionales, organizaciones culturales, espacios artísticos, universidades y los Servicios Locales de Educación Pública. Su propósito central es articular esfuerzos, compartir experiencias y generar iniciativas que fortalezcan la educación artística de niñas, niños y jóvenes, tanto en contextos formales como no formales. Este....
- 1
- 2